Product Summary
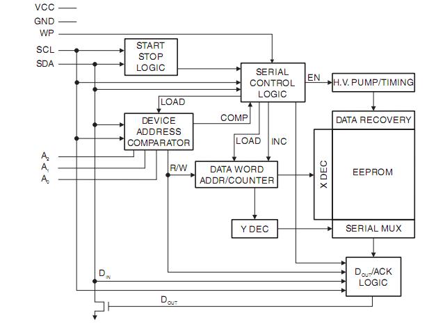
The AT24C64CN-SH-T is a 2-Wire Serial EEPROM. It provides 32,768/65,536 bits of serial electrically erasable and programmable read only memory (EEPROM) organized as 4096/8192 words of 8 bits each. The AT24C64CN-SH-T is optimized for use in many industrial and commercial applications where low power and low voltage operation are essential. The AT24C64CN-SH-T is available in space saving 8-lead PDIP, 8-lead JEDEC SOIC, 8-lead Ultra Lead Frame Land Grid Array (ULA), 8-lead TSSOP, 8-lead Ultra Thin Mini-MAP (MLP2x3) and, 8-ball dBGA2 packages and is accessed via a 2-wire serial interface.
Parametrics
AT24C64CN-SH-T absolute maximum ratings: (1)Operating Temperature:-55 to +125℃; (2)Storage Temperature:-65 to +150℃; (3)Voltage on Any Pin with Respect to Ground:-1.0 to +7.0V; (4)Maximum Operating Voltage:6.25V; (5)DC Output Current:5.0 mA.
Features
AT24C64CN-SH-T features: (1)Low-voltage and Standard-voltage Operation: 1.8 (VCC = 1.8 to 5.5V); (2)Internally Organized 4096 x 8, 8192 x 8; (3)2-Wire Serial Interface; (4)Schmitt Trigger, Filtered Inputs for Noise Suppression; (5)Bi-directional Data Transfer Protocol ; (6)1 MHz (5.0V) and 400 KHz (1.8V Compatibility); (7)Write Protect Pin for Hardware Data Protection; (8)32-Byte Page Write Mode (Partial Page Writes Allowed); (9)Self-Timed Write Cycle (5 ms max); (10)High Reliability: Endurance: 1 Million Write Cycles, Data Retention: 100 Years; (11)Lead-free/Halogen-free Devices; (12)8-lead PDIP, 8-lead JEDEC SOIC, 8-lead Ultra Lead Frame Land Grid Array (ULA), 8-lead TSSOP, 8-lead Ultra Thin Mini-MAP(MLP2x3), and 8-ball dBGA2 Packages; (13)Die Sales: Wafer Form, Waffle Pack, and Bumped Wafers.
Diagrams

| Image | Part No | Mfg | Description | ![]() |
Pricing (USD) |
Quantity | ||||
|---|---|---|---|---|---|---|---|---|---|---|
![]() |
![]() AT24C64CN-SH-T |
![]() Atmel |
![]() EEPROM 1.8V - 8 PB/ 1.8V |
![]() Data Sheet |
![]() Negotiable |
|
||||
| Image | Part No | Mfg | Description | ![]() |
Pricing (USD) |
Quantity | ||||
![]() |
![]() AT24C |
![]() Other |
![]() |
![]() Data Sheet |
![]() Negotiable |
|
||||
![]() |
![]() AT24C01 |
![]() Other |
![]() |
![]() Data Sheet |
![]() Negotiable |
|
||||
![]() |
![]() AT24C01-10PC |
![]() Atmel |
![]() IC SEEPROM 1K 8DIP |
![]() Data Sheet |
![]() Negotiable |
|
||||
![]() |
![]() AT24C01-10PC-1.8 |
![]() Atmel |
![]() IC SEEPROM 1K 1.8V 8DIP |
![]() Data Sheet |
![]() Negotiable |
|
||||
![]() |
![]() AT24C01-10PC-2.5 |
![]() Atmel |
![]() IC SEEPROM 1K 2.5V 8DIP |
![]() Data Sheet |
![]() Negotiable |
|
||||
![]() |
![]() AT24C01-10PC-2.7 |
![]() Atmel |
![]() IC SEEPROM 1K 2.7V 8DIP |
![]() Data Sheet |
![]() Negotiable |
|
||||
(China (Mainland))











