Product Summary
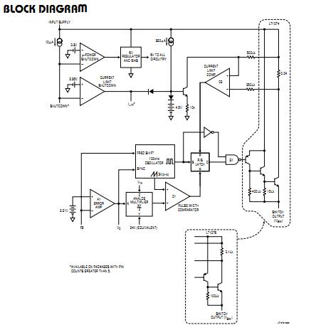
The LT1076CT is a 2A monolithic bipolar switching regulator which requires only a few external parts for normal operation. The power switch, all oscillator and control circuitry, and all current limit components, are included on the chip. The topology is a classic positive buck configuration but several design innovations allow this device to be used as a positive-to-negative converter, a negative boost converter, and as a flyback converter. The LT1076CT switch output is specified to swing 40V below ground, allowing the LT1074 to drive a tapped-inductor in the buck mode with output currents up to 10A. The applications of the LT1076CT include n Buck Converter with Output Voltage Range of 2.5V to 50V, Tapped-Inductor Buck Converter with 10A Output at 5V, Positive-to-Negative Converter, Negative Boost Converter and Multiple Output Buck Converter.
Parametrics
LT1076CT absolute maximum ratings: (1)Input Voltage: 45V; (2)Switch Voltage with Respect to Input Voltage: 64V; (3)Switch Voltage with Respect to Ground Pin (VSW Negative): 35V; (4)Feedback Pin Voltage: –2V, +10V; (5)Shutdown Pin Voltage (Not to Exceed VIN): 40V; (6)ILIM Pin Voltage (Forced): 5.5V; (7)Maximum Operating Ambient Temperature Range: 0℃ to 70℃; Industrial: –40℃ to 85℃; Military: –55℃ to 125℃; (8)Maximum Operating Junction Temperature Range, Commercial: 0℃ to 125℃; Industrial: –40℃ to 125℃; Military: – 55℃ to 150℃; (9)Maximum Storage Temperature: –65℃ to 150℃; (10)Lead Temperature (Soldering, 10 sec): 300℃.
Features
LT1076CT features: (1)5A Onboard Switch (LT1074); (2)100kHz Switching Frequency; (3)Greatly Improved Dynamic Behavior; (4)Available in Low Cost 5 and 7-Lead Packages; (5)Only 8.5mA Quiescent Current; (6)Programmable Current Limit; (7)Operates Up to 60V Input; (8)Micropower Shutdown Mode.
Diagrams

| Image | Part No | Mfg | Description | ![]() |
Pricing (USD) |
Quantity | ||||||||||
|---|---|---|---|---|---|---|---|---|---|---|---|---|---|---|---|---|
![]() LT1076CT |
![]() |
![]() IC REG MULTI CONFIG ADJ TO220-5 |
![]() Data Sheet |
![]()
|
|
|||||||||||
![]() |
![]() LT1076CT#06PBF |
![]() |
![]() IC REG MULTI CONFIG ADJ TO220-5 |
![]() Data Sheet |
![]()
|
|
||||||||||
![]() LT1076CT-5#PBF |
![]() |
![]() IC REG MULTI CONFIG 5V TO220-5 |
![]() Data Sheet |
![]()
|
|
|||||||||||
![]() |
![]() LT1076CT-5 |
![]() |
![]() IC REG MULTI CONFIG 5V TO220-5 |
![]() Data Sheet |
![]()
|
|
||||||||||
![]() |
![]() LT1076CT7 |
![]() |
![]() IC REG MULTI CONFIG ADJ TO220-7 |
![]() Data Sheet |
![]()
|
|
||||||||||
![]() LT1076CT#PBF |
![]() |
![]() IC REG MULTI CONFIG ADJ TO220-5 |
![]() Data Sheet |
![]()
|
|
|||||||||||
![]() |
![]() LT1076CT7#PBF |
![]() |
![]() IC REG MULTI CONFIG ADJ TO220-7 |
![]() Data Sheet |
![]()
|
|
||||||||||
![]() |
![]() LT1076CT7-5#PBF |
![]() |
![]() IC REG MULTI CONFIG 5V TO220-7 |
![]() Data Sheet |
![]()
|
|
||||||||||
(China (Mainland))










