Product Summary
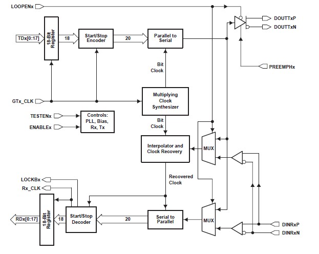
The TLK4250IGPV is a four-channel, multi-gigabit transceiver used in high-speed bidirectional point-to-point data transmission systems. The four channels in the transceiver are configured as four separate links. The TLK4250IGPV supports an effective serial interface speed of 1.0 Gbps to 2.5 Gbps per channel, providing up to 2.25 Gbps of data bandwidth per channel. The primary application of the TLK4250IGPV is to provide high-speed I/O data channels for point-to-point baseband data transmission over controlled impedance media of approximately 50 Ω. The transmission media can be a printed-circuit board, copper cables, or fiber-optic cable. The maximum rate and distance of data transfer depend on the attenuation characteristics of the media and the noise coupling to the environment.
Parametrics
TLK4250IGPV absolute maximum ratings: (1)Supply voltage, VDD: -0.3 V to 3 V; (2)Voltage range at TDx, ENABLEx, GTx_CLK, LOOPENx, SYNCx, PREEMPHx: -0.3 V to 4 V; (3)Voltage range at any other terminal except above: -0.3 V to VDD + 0.3 V; (4)Package power dissipation, PD: See Dissipation Rating Table; (5)Storage temperature, Tstg: -65℃ to 150℃; (6)Electrostatic discharge HBM: 2 kV; (7)Characterized free-air operating temperature range, TA: -40℃ to 85℃; (8)Lead temperature 1,6 mm (1/16 inch)from case for 10 seconds: 260℃.
Features
TLK4250IGPV features: (1)Hot Plug Protection; (2)Quad 1.0 to 2.5 Gigabits Per Second (Gbps)Serializer/Deserializer; (3)Independent Channel Operation; (4)2.5-V Power Supply for Low Power Operation; (5)Selectable Signal Preemphasis for Serial Output; (6)Interfaces to Backplane, Copper Cables, or Optical Converters; (7)Lock Indication and Sync Mode for Fast Initialization; (8)18-Bit Parallel Buses for Flexible Interface Applications; (9)On-Chip PLL Provides Clock Synthesis From Low-Speed Reference; (10)Receiver Differential Input Thresholds 200 mV Min; (11)Rated for Industrial Temperature Range; (12)Typical Power: 1700 mW at 2.5 Gbps; (13)Ideal for High-Speed Backplane Interconnect and Point-to-Point Data Link; (14)Internal Passive Receive Equalization; (15)Small Footprint 19 mm x 19 mm, 289-Ball PBGA Package.
Diagrams

| Image | Part No | Mfg | Description | ![]() |
Pricing (USD) |
Quantity | ||||||||||||
|---|---|---|---|---|---|---|---|---|---|---|---|---|---|---|---|---|---|---|
![]() |
![]() TLK4250IGPV |
![]() Texas Instruments |
![]() Ethernet ICs 4 Ch 18 bit Transcvr 1 - 2.5 Gbps/Ch |
![]() Data Sheet |
![]() Negotiable |
|
||||||||||||
| Image | Part No | Mfg | Description | ![]() |
Pricing (USD) |
Quantity | ||||||||||||
![]() |
![]() TLK4015 |
![]() Other |
![]() |
![]() Data Sheet |
![]() Negotiable |
|
||||||||||||
![]() |
![]() TLK4015IGPV |
![]() Texas Instruments |
![]() Ethernet ICs 4 Ch 0.6 to 1.5 Gbps Ch Transceiver |
![]() Data Sheet |
![]()
|
|
||||||||||||
![]() |
![]() TLK4015IZPV |
![]() Texas Instruments |
![]() Ethernet ICs 4 Ch 0.6-1.5 Gbps |
![]() Data Sheet |
![]()
|
|
||||||||||||
![]() |
![]() TLK4120 |
![]() Other |
![]() |
![]() Data Sheet |
![]() Negotiable |
|
||||||||||||
![]() |
![]() TLK4120IGPV |
![]() Texas Instruments |
![]() Ethernet ICs 4 Ch 18 bit Trnscvr 500mbps to 1.3Gbps |
![]() Data Sheet |
![]() Negotiable |
|
||||||||||||
![]() |
![]() TLK4120IZPV |
![]() Texas Instruments |
![]() Ethernet ICs 4Ch 18B Xceiver 500 mbps to 1.3Gbps |
![]() Data Sheet |
![]()
|
|
||||||||||||
(China (Mainland))










